科达制造2025年实现营业收入173.89亿元,同比增长38.01%;归母净利润13.09亿元,同比增长30.07%。业绩增长主要得益于全球化战略的持续推进。
分业务看,建材机械业务营收51.44亿元,其中陶瓷机械海外订单占比超60%,并通过在巴西、越南等地设立子公司深化本土化运营。海外建材业务营收81.85亿元,同比增长73.61%,公司在非洲七国运营21条陶瓷产线及玻璃、洁具产线,产能持续释放,产品量价齐升。锂电材料业务营收约23.84亿元,同比大幅增长,随着产能利用率提升和降本增效,毛利率显著改善。
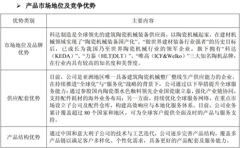
公司全球化布局成果显著,陶机业务覆盖超80个国家及地区,海外建材产品销往全球60余个市场。通过完善海外服务网络与产能建设,科达制造正持续巩固其全球竞争力。
相关图片:






