快讯
2026开年陶瓷行业首要任务:破解库存困局,点燃市场复苏...
天欣科技5A双层窑成功点火复产,开启陶瓷智造新篇章
2026陶瓷行业生存战:去库存成生死线,现金流保卫战打响
提交收录
商务合作
微信小程序
搜导航
搜资讯
收藏
登录 / 注册
首页
瓷砖品牌
欧神诺
新闻详情
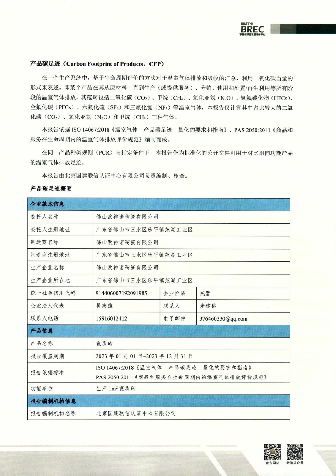
佛山欧神诺陶瓷有限公司产品碳足迹报告
2025-12-08 00:00
· 来自
欧神诺
收藏
访问原文
上一篇:欧神诺公司视频-欧神诺陶瓷官网
下一篇:欧神诺公司视频-欧神诺陶瓷官网
阅读排行
月度
年度
全部
1
东鹏瓷砖新品上市IMC荣膺三项品牌营销大奖
89
2
标杆品质 | 东鹏5A质感砖,以硬核实力赋能舒适人居
83
3
厚植深耕 以定制胜|2026年东鹏瓷砖全国经销商峰会盛大召开
82
4
奖项再“上新”!东鹏控股斩获三项品牌大奖
76
5
新品上市 | 全新5A质感砖阵营,构建舒适实用新场域
73
1
美好工程|冠珠瓷砖以“医养饰面系统解决方案”,匠心打造昆明医养标杆
137
2
以科技定义新美学!冠珠瓷砖再添两项“国际先进”技术成果
131
3
诺贝尔瓷砖闪耀2025博洛尼亚展,以科技美学重塑未来空间
119
4
蒙娜丽莎荣获2025首届佛山新城商务楼宇垂直接力赛亚军
118
5
东鹏控股何颖荣登《财富》“中国40岁以下最具潜力的商界精英榜”
106
1
美好工程|冠珠瓷砖以“医养饰面系统解决方案”,匠心打造昆明医养标杆
137
2
以科技定义新美学!冠珠瓷砖再添两项“国际先进”技术成果
131
3
诺贝尔瓷砖闪耀2025博洛尼亚展,以科技美学重塑未来空间
119
4
蒙娜丽莎荣获2025首届佛山新城商务楼宇垂直接力赛亚军
118
5
东鹏控股何颖荣登《财富》“中国40岁以下最具潜力的商界精英榜”
106
最新资讯
美居案例丨新年焕新家!美术生妈妈的194㎡生活剧场
冠珠瓷砖
2026-02-28
冠珠质造 省心甄选 | 9.9元抵1000元,密缝产品品质焕新家!2026年315品质服务月火热开启
冠珠瓷砖
2026-02-28
美居案例 | 236m²宋式宅邸演绎东方雅境,蕴养安居吉运
冠珠瓷砖
2026-02-28
冠珠瓷砖获评“2025年微博超粤影响力企业品牌”
冠珠瓷砖
2026-02-27
冠珠华脉岩板「京绣繁瑞」获评2025京闻·创响杯“产品设计-建筑陶瓷三等奖”
冠珠瓷砖
2026-02-27
图片浏览
×
/
图片浏览
×
提交收录
刷新
取消
提交
微信小程序
关闭
行业导航
最新资讯
排行榜