快讯
【喜报】我校教师荣获农工党省委会表彰
“才聚瓷都”——“书记部长进校园”驻景高校专场招聘会在我...
“才聚瓷都 书记部长进校园”驻景高校专场活动在我校举办
提交收录
商务合作
微信小程序
搜导航
搜资讯
收藏
登录 / 注册
首页
瓷砖品牌
欧神诺
新闻详情
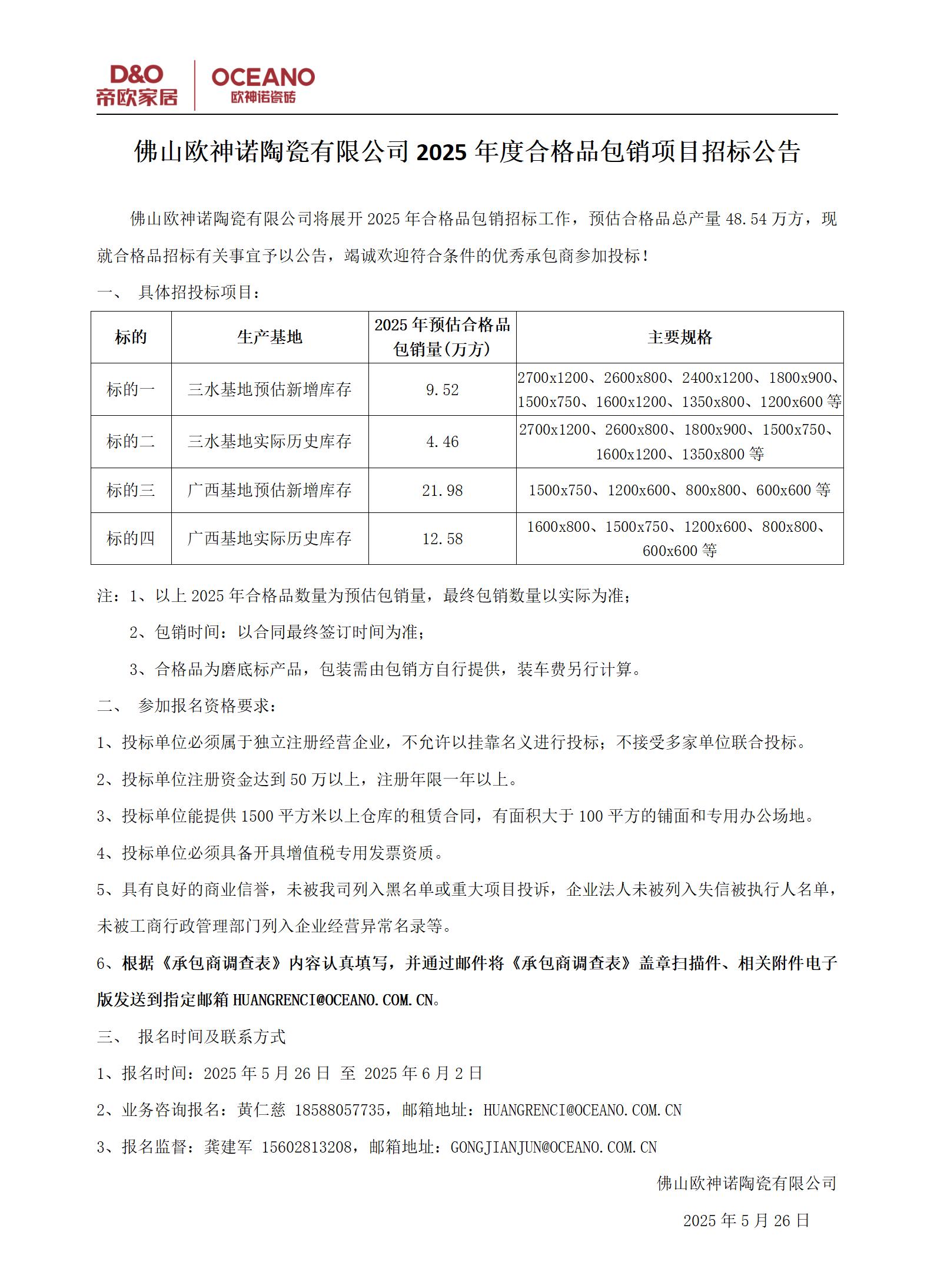
佛山欧神诺陶瓷有限公司2025年度合格品包销项目招标公告
2025-12-08 00:00
· 来自
欧神诺
【金山文档 | WPS云文档】 附件-欧神诺承包商调查表
http://kdocs.cn/l/caty4lVVccdH
↑下载保存到本地
收藏
访问原文
上一篇:品牌荣誉|欧神诺荣获“玉瓷砖品类冠军”等4项大奖!
下一篇:2022年浙江省“和美”建筑装饰设计职工职业技能竞赛综合能力测评会在诺贝尔召开
阅读排行
月度
年度
全部
1
马可波罗控股清远生产基地获评国家级“绿色工厂”
112
2
马可波罗瓷砖荣获2026年度家居行业服务榜样
96
3
溯源5A级品质好砖 | 中国质量万里行探访马可波罗控股数智工厂
94
1
以科技定义新美学!冠珠瓷砖再添两项“国际先进”技术成果
201
2
蒙娜丽莎荣获2025首届佛山新城商务楼宇垂直接力赛亚军
201
3
美好工程|冠珠瓷砖以“医养饰面系统解决方案”,匠心打造昆明医养标杆
193
4
诺贝尔瓷砖闪耀2025博洛尼亚展,以科技美学重塑未来空间
193
5
冠珠质造 省心甄选 | 9.9元抵1000元,密缝产品品质焕新家!2026年315品质服务月火热开启
159
1
以科技定义新美学!冠珠瓷砖再添两项“国际先进”技术成果
201
2
蒙娜丽莎荣获2025首届佛山新城商务楼宇垂直接力赛亚军
201
3
美好工程|冠珠瓷砖以“医养饰面系统解决方案”,匠心打造昆明医养标杆
193
4
诺贝尔瓷砖闪耀2025博洛尼亚展,以科技美学重塑未来空间
193
5
冠珠质造 省心甄选 | 9.9元抵1000元,密缝产品品质焕新家!2026年315品质服务月火热开启
159
最新资讯
马可波罗控股清远生产基地获评国家级“绿色工厂”
2026-03-23
溯源5A级品质好砖 | 中国质量万里行探访马可波罗控股数智工厂
2026-03-23
马可波罗瓷砖荣获2026年度家居行业服务榜样
2026-03-23
精进·质无止境 | 冠珠瓷砖品质精进有道
2026-03-17
品牌硬实力|冠珠瓷砖荣膺“2026年度家居行业服务榜样”
2026-03-17
热门标签
马可波罗
金意陶
箭牌瓷砖
超硬防滑
陶瓷材料
艺术陶瓷
图片浏览
×
/
图片浏览
×
提交收录
刷新
取消
提交
微信小程序
关闭
行业导航
最新资讯
排行榜