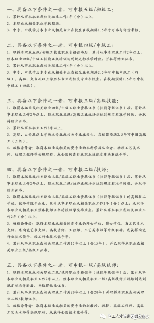
| 一、职业能力评价概述 职业能力评价证书是由中华人民共和国人力资源和社会保障部(或其他部委、全国性行业组织)备案的评价机构依据国家职业技能标准或评价规范,综合理论知识考试、技能操作考核、工作业绩评审、过程考核、竞赛选拔等多种评价方式,对劳动者(含准备就业人员)的职业技能水平进行科学规范公正评价,向合格者授予的相应职业技能等级证书。 2019年12月,国务院会议决定逐步取消水平评价类职业资格证,推行社会化职业技能等级认定,水平评价类技能人员职业资格逐步过渡到职业技能等级认定。职业能力评价证书成为职人们新的敲门砖。 二、评价基地介绍 轻工业人才交流培训中心无锡分中心是由轻工业人才交流培训中心举办,无锡市事业单位登记管理局登记的事业单位,是首批中国轻工业联合会职业能力评价直属基地,业务涵盖行业培训、职业介绍、档案托管、国际间人才交流培训等,为轻工行业培养了大量高素质技术技能人才。 轻工业人才交流培训中心无锡分中心于2023年7月7日收到中国陶瓷工业协会同意开展考评工作的批复函。陶瓷行业职业能力评价工作将主要在宜兴基地开展。 在2025年7月19日召开的2025年全国陶瓷行业职业能力评价工作会议上,轻工业人才交流培训中心无锡分中心喜获由中国陶瓷工业协会颁发的“2021~2024年度陶瓷行业职业能力评价工作先进单位”称号。 三、职业技能等级证书优势 ▷ 中国轻工业联合会颁证 ▷ 陶瓷行业劳动者能力证明参考依据 ▷ 求职、任职、从业资格凭证 ▷ 有助于学校、企事业单位评职评先 ▷ 一二级技师等同高技术人才/高工 ▷ 三级以上可申请加入无锡轻工高技能人才库,共享高端圈子俱乐部活动 四、申报条件和评价方式 1、考评工种 国家职业技能等级一般分五级:五级/初级工,四级/中级工,三级/高级工,二级/技师,一级/高级技师。 本基地可评价的工种和等级为: 陶瓷产品设计师,职业编码:4-08-08-13,1~5级 陶瓷工艺师,职业编码:4-08-08-14,1~5级 陶瓷原料准备工,职业编码:6-15-05-01,1~5级 陶瓷烧成工,职业编码:6-15-05-03,1~5级 陶瓷装饰工,职业编码:6-15-05-04,1~5级 2、申报条件 3、考评标准 |
陶瓷行业职业能力评价证书介绍
2025-11-29 00:00
· 来自 黑龙江省陶瓷行业协会
阅读排行
- 1 以“冤家”为镜,淬炼专业之光 94
- 2 陶瓷人的职业黄金赛道正在开启! 93
- 3 砥砺奋进新征程 跃马扬鞭谱新篇 84
- 4 陶瓷行业未来是头部企业的较量 80
- 5 喜报!江苏技术技能大奖揭晓,宜兴五位陶艺家光荣入选 80
最新资讯
-
江苏省陶瓷行业协会关于推荐“中国陶瓷艺术人才”的通知
江苏省陶瓷行业协会 3小时前
-
头部陶企逆势拿地超5.8亿,佛山陶瓷行业集中度加速提升
佛山市禅城区陶瓷行业协会 3小时前
-
江西高安“四大家族”涌入佛山,彰显禅城“陶瓷经济总部”魅力
佛山市禅城区陶瓷行业协会 14小时前
-
恒洁卫浴集团有限公司转型升级典型材料
佛山市禅城区陶瓷行业协会 14小时前
-
关于开展第四届淄博市工艺美术大师评选工作的通知
山东省陶瓷协会 1天前







